
1. 概述
固定资产作为资产构成最重要组成之一,是完成生产经营任务重要的保障,同时对财务状况起着重大影响的作用。
固定资产管理当前更多借助于传统的人工管理方法跟手段,数据采集和录入一直以来都是手工操作,效率低下、差错率高。条形码技术能够使这个情 况得到很大改善,但是由于条形码技术自身存在的局限性(易损坏、抗污性差、读取距离短等),一次只能有一个条形码进行扫描,每次进行资产盘点,都需要两人为 一组,一个扫描一个核数据才可以进行资产实物盘点,工作的效率不高。
本项目建设RFID资产管理系统采用RFID电子标签,表面打印条码,能够实现快速资产盘点跟管理。
2. 方案特点
● 系统基于B/S架构,能够实现分级分权限管理,只需要分配相应的帐号权限,即可分级管理。系统针对不同用户角色,能够配置相应的页面、功能、按钮等权限。
● 采用统一RFID数据服务器为应用中间件,实现了对前端设备的统一管理以及数据采集与处理,对来自各个读写器信息进行汇总、整合,统一成标准的数据格式,以服务方式向各个业务应用子系统发布电子标签数据。
● 综合考虑用户体验、性价比及应用场景需求,采用了高性价比电子标签与RFID手持机、RFID阅读器等设备。
● 充分的考虑系统的安全性、易用性。在界面操作方面注重人机交互的细节及用户体验
3. RFID与条码/二维码应用方式对比
条码/二维码的优点在于成本便宜,缺点是不可以改写,不能够批量远距离识读,时间长容易污损导致不能识读。
RFID技术优点在于可以远距离的批量识读、不怕污损、数据可读写,目前主要的缺点是成本较条码高较多。
RFID技术在资产管理/仓储管理领域应用主要是要实现了批量数据识读、提高了工作的效率。
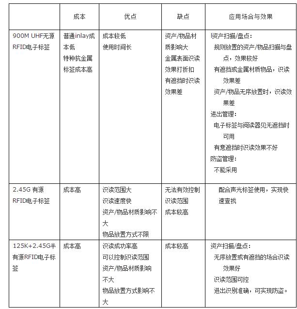
RFID电子标签应用选择指南

针对本单位应用需求实际情况,本项目选用900M UHF无源电子标签。
5. 系统架构

系统由RFID电子标签、RFID手持机、RFID固定式阅读器以及RFID资产管理系统平台构成。
● RFID电子标签:粘贴于资产表面,内置资产数据的信息。对于资产扫描以及盘点为主要需求的资产管理应用采用900M UHF无源电子标签。对于进出管理需求为主的资产管理应用通常采用半有源电子标签。
● 四通道RFID固定式阅读器:主要用于出入通道,对900M UHF无源电子标签来进行识读。
● RFID手持机:主要应用于资产盘点跟资产快速扫描。
● RFID资产管理系统:主要是应用资产数据管理、盘点管理等
● 手持资产管理APP:实现了移动式资产扫描与资产盘点。
6. 主要应用流程
6.1. 资产扫描
资产扫描流程如下:

● 用户持RFID手持机,远距离扫描RFID电子标签。
● 手持资产管理APP根据读取RFID电子标签信息,自动显示资产信息。
6.2. 资产盘点

用户在资产管理后台根据管理要求,选择待盘点资产,生成盘点任务。
● 用户持RFID手持机登陆资产管理APP,自动下载盘点任务。
● 用户持RFID手持机对资产进行电子标签进行扫描,对资产进行盘点,资产管理APP提示扫描到的资产信息、已盘点资产、未盘点到的资产等信息。
● 资产盘点结果上传到资产管理平台。
6.3. 资产进出管理(可选)

在进出通道部署门禁式RFID识读器,对进出通道资产进行识读。
7. 平台主要功能
7.1. 功能结构图
RFID资产管理系统平台功能如下图所示。

服务热线:15142580885
邮箱:wxy@rfboneng.com
地址:沈阳和平区长白二街浑河天地31楼